首页
关于我们
[nav:2name]
[nav:2name]
[nav:2name]
产品中心
[nav:2name]
[nav:2name]
[nav:2name]
[nav:2name]
设备展示
新闻中心
[nav:2name]
[nav:2name]
[nav:2name]
在线留言
联系我们
全站搜索
保健食品
营养食品
软胶囊
网站地图
|
XML
专业加工
SET
实力厂家
POWER
品质保障
QUAUTY
加工热线
0631-5995920
首页
关于我们
公司简介
资质证书
荣誉资质
产品中心
剂型
普通食品
特医特膳
设备展示
设备展示
新闻中心
公司新闻
行业资讯
技术资讯
在线留言
联系我们
公司新闻
当前位置: >
首页
>>
新闻中心
>>
公司新闻
公司新闻
公司新闻
行业资讯
技术资讯
推荐新闻
Recommend
声明
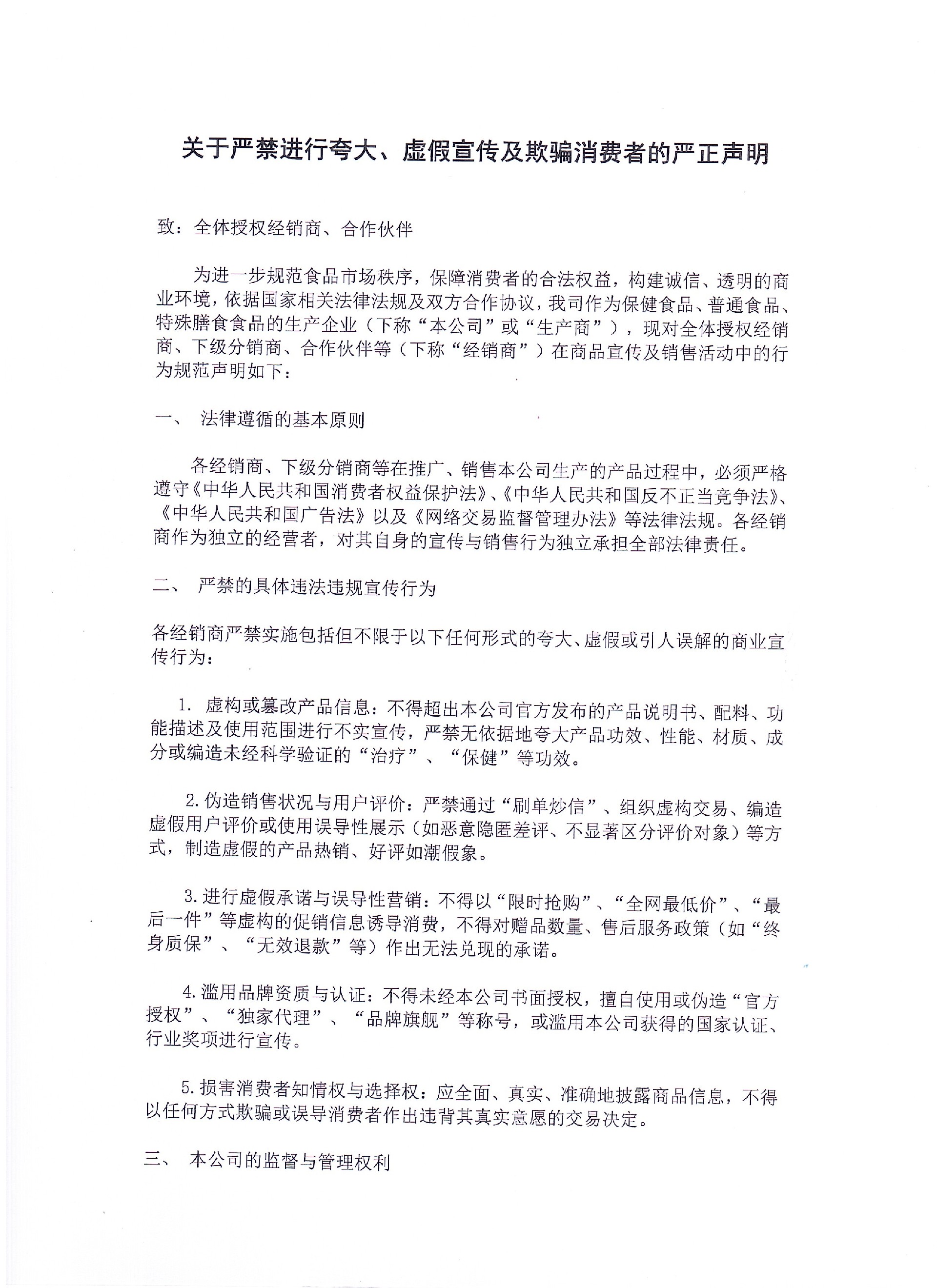
关于严禁进行夸大、虚假宣传及欺骗消费者的严正声明
【年会预热】向实 向新 向未来 • 威海紫光2026年会即将启幕
【声明】关于出口产品商检报检合作代理机构的声明
【声明】致广大消费者,谨慎购买,以免上当受骗
【荣誉上新】匠心育人,产业助农——威海紫光获 “威海无花果良师” 特色劳务品牌
热门关键词
Keywords
8200全自动胶囊填充机
袋泡茶包衣机
激光打码机
全自动光电数粒机
350高效糖衣薄膜包衣机
自动灌装机
卧式沸腾干燥机
旋转式压片机
智能全自动包装机
泡腾片数片装瓶机
双铝包装机
三维混合机
联系我们
Contact Us
威海南波湾生物技术有限公司
手 机:0631-5995920
网 址:www.whnbw.cn
地 址:山东省威海市经济技术开发区东安路179-8号
关于严禁进行夸大、虚假宣传及欺骗消费者的严正声明
2026-02-02
0
次
标签
本文网址:
http://www.whnbw.cn/news_15/377.html
上一篇:
【年会预热】向实 向新 向未来 • 威海紫光2026年会即将启幕
下一篇:
声明
相关新闻
声明
2026-02-04
关于严禁进行夸大、虚假宣传及欺骗消费者的严正声明
2026-02-02
【年会预热】向实 向新 向未来 • 威海紫光2026年会即将启幕
2026-01-28
【声明】关于出口产品商检报检合作代理机构的声明
2026-01-17
【声明】致广大消费者,谨慎购买,以免上当受骗
2026-01-17
【荣誉上新】匠心育人,产业助农——威海紫光获 “威海无花果良师” 特色劳务品牌
2025-12-29
菜单
关于我们
公司简介
资质证书
荣誉资质
产品中心
剂型
普通食品
特医特膳
设备展示
新闻中心
公司新闻
行业资讯
技术资讯
在线留言
联系我们
手 机:0631-5995920
网 址:www.whnbw.cn
地 址:山东省威海市经济技术开发区东安路179-8号
Copyright © 2026 威海南波湾生物技术有限公司 All Rights Reserved.
服务热线
0631-5995920
在线留言
TOP
在线客服
x
在线客服
11:45
您好,很高兴为您服务!
在线客服
11:45
您好,可以留下您的手机电话吗?